Obavijesti

Promo sadržaj

ASARH arhivski informacijski sustav za potpunu usklađenost s propisima

ASARH arhivski informacijski sustav za potpunu usklađenost s propisima
4

ASARH je arhivski informacijski sustav dizajniran za organizacije koje posluju u strogo reguliranom okruženju i traže potpunu kontrolu, sigurnost i usklađenost upravljanja gradivom

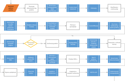
ASARH je specijalizirani informacijski sustav za usklađeno upravljanje dokumentarnim i arhivskim gradivom, razvijen kako bi organizacijama omogućio potpunu usklađenost sa strogim zakonskim i regulatornim okvirima. Sustav je namijenjen subjektima koji imaju obvezu dugoročno upravljati gradivom u skladu s propisima Hrvatskog državnog arhiva i zahtjevima nadležnih institucija, pri čemu osigurava potpunu sljedivost, vjerodostojnost i provjerljivost svakog zapisa.

Za razliku od uredskih sustava usmjerenih na tekuće poslovanje i obradu dokumenata, ASARH je fokusiran na čitav životni ciklus gradiva – od nastanka, preko korištenja i pretvorbe, do trajne pohrane ili predaje arhivu. Upravo zbog podložnosti strogim propisima, važno je jasno istaknuti da je ASARH razvijen kako bi organizacijama osigurao sigurnost, zakonitost i predvidivost svih procesa upravljanja gradivom.

U središtu sustava nalazi se standardizirano vođenje gradiva uz strukturirane elektroničke popise koji omogućuju potpunu kontrolu nad dokumentacijom. Metapodaci su precizno definirani prema specifikaciji Hrvatskog državnog arhiva, što osigurava dosljednost unosa, mogućnost automatizirane validacije te pripremu gradiva za predaju nadležnim arhivima u propisanom obliku.

ASARH vodi evidenciju životnog ciklusa gradiva i bilježi svaku radnju povezanu s dokumentom, uključujući odgovornu osobu, vrijeme promjene i status zapisa. Time se osigurava transparentnost postupaka, smanjuje rizik neusklađenosti i olakšava nadzor. Sustav upravlja rokovima čuvanja kroz ugrađene tablice i pravila, uz automatizirane podsjetnike za izlučivanje ili trajnu pohranu, čime se uklanja rizik prekomjernog čuvanja ili gubitka dokumentacije.

Posebna pažnja posvećena je upravljanju pojavnim oblicima gradiva – fizičkim, digitaliziranim i izvorno elektroničkim. Svaka jedinica gradiva jednoznačno je identificirana, a procesi pretvorbe dokumentirani s ciljem očuvanja integriteta, autentičnosti i dokazivosti. Sustav provodi kontrole kvalitete i evidentira kontrolne sume kako bi se potvrdila nepromjenjivost sadržaja.

Sigurnosna arhitektura sustava temelji se na granularnim pravima pristupa, nadzoru ovlasti i revizijskim zapisima koji osiguravaju potpunu sljedivost svih aktivnosti. Time se štiti povjerljivost podataka i osigurava usklađenost sa zahtjevima propisa i standarda vezanih uz zaštitu osobnih podataka.

ASARH je projektiran za interoperabilnost i integraciju s arhivskim sustavima putem standardiziranih formata i sučelja. Takva integracija omogućuje učinkovit prijenos podataka i metapodataka, smanjuje administrativno opterećenje i osigurava uredno provođenje postupka predaje arhivskog gradiva.

Sustav je prikladan za javnopravna tijela, jedinice lokalne i područne samouprave, obrazovne i zdravstvene ustanove te organizacije koje posluju pod nadzorom regulatornih institucija. Uvođenjem sustava ASARH organizacije postižu potpunu kontrolu nad dokumentacijom, ubrzavaju procese, smanjuju operativne rizike i jamče sukladnost tijekom cijelog životnog ciklusa gradiva.

Zatražite prezentaciju rješenja i saznajte kako ASARH može osigurati potpunu usklađenost s propisima, transparentno upravljanje gradivom i pouzdanu pripremu za predaju nadležnim arhivima.

Kontakt

A.T.I.C. d.o.o. za izradu računalnih aplikacija
Livadska 23, 31000 Osijek
E-mail: info@atic.hr
Web HR: www.atic.hr
Web EN: www.atic-solutions.com

Telefon: +385 98 9361328 | +385 91 5715039 

Sve što je bitno, na dohvat ruke
Skini aplikaciju za najbolje iskustvo portala. Čitaj, komentiraj i budi uvijek u toku s najnovijim vijestima.
Iskoristite akcijske cijene na iRobot Roomba robotskim usisavačima
PROMO

Iskoristite akcijske cijene na iRobot Roomba robotskim usisavačima

U novoj godini uložite u iRobot Roombu za pametnije čišćenje bez stresa! Isprobajte DustCompactor tehnologiju i uživajte u čistom domu bez muke
Titan otpornost za istinske heroje: vatrogasci u kampanji za novu REDMI Note 15 seriju
PROMO

Titan otpornost za istinske heroje: vatrogasci u kampanji za novu REDMI Note 15 seriju

U kampanji za novu REDMI Note 15 seriju vatrogasci simboliziraju istinsku otpornost - snagu, izdržljivost i spremnost za svakodnevne izazove, baš kao i REDMI Note 15 telefoni, koji su dizajnirani da izdrže zahtjeve svakodnevnog života
Jana Nails & Wild Valentine Edition - Dan zaljubljenih ili nešto više?
PROMO

Jana Nails & Wild Valentine Edition - Dan zaljubljenih ili nešto više?

Valentinovo je ovdje, ali ove godine nije riječ samo o ružama, čokoladama, klasičnim pričama i klišejima. Ovo Valentinovo stavlja naglasak na ljubav prema sebi i na stvari koje vas istinski čine sretnima